• 首页
  • 关于我们
    • 公司简介
    • 所属企业
    • 董事长致词
    • 管理团队
    • 组织架构
    • 发展历程
    • 发展战略与规划
    • 资质荣誉
  • 新闻中心
    • 公司新闻
    • 蜀道要闻
    • 基层动态
    • 改革动态
    • 安全生产
  • 业务板块
    • 综合能源
    • 沿线商业综合开发经营
    • 文化传媒
  • 党建群团
    • 主题教育
    • 党的建设
    • 青年之家
    • 职工之家
    • 专题学习
    • 员工风采
  • 纪检监督
    • 监督举报
    • 廉洁制度
    • 廉洁信息
  • 信息公开
    • 基本信息
    • 重大事项
    • 经营成果
    • 人事管理
    • 履行社会责任
    • 公示公告
    • 所属企业
信息公开

建设现代交通 服务治蜀兴川

基本信息
重大事项
经营成果
人事管理
履行社会责任
公示公告
所属企业
当前位置: 首页 公示公告 招标公告
公示公告
  • 公示公告
  • 招标公告

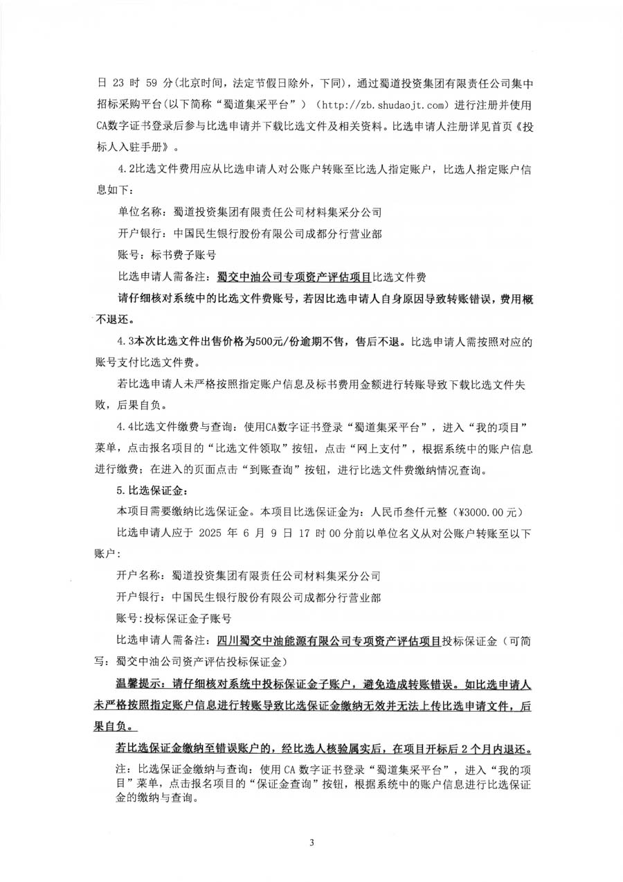
四川蜀交中油能源有限公司专项资产评估项目比选公告

返回列表
上传时间:2025-05-27 信息来源:蜀交中油

四川蜀交中油能源有限公司公司专项资产评估项目比选公告_页面_1_1.JPG四川蜀交中油能源有限公司公司专项资产评估项目比选公告_页面_2_1.JPG四川蜀交中油能源有限公司公司专项资产评估项目比选公告_页面_3_1.JPG四川蜀交中油能源有限公司公司专项资产评估项目比选公告_页面_4_1.JPG四川蜀交中油能源有限公司公司专项资产评估项目比选公告_页面_5_1.JPG

四川蜀交中油能源有限公司包茂高速达州南服务区污水处理设备采购及安装项目比选公告 2025年度SF油罐(内钢外玻璃纤维增强塑料双层油罐)采购项目(第三次)招标公告

网站地图 意见箱 员工通道

联系方式

电话:028-85570950

传真:028-85925135

地址:成都市锦江区三色路163号银海芯座B座16F

蜀道集团
微信公众号

蜀道交通服务微信公众号

蜀道交通服务集团有限责任公司 版权所有 蜀ICP备13015753号-2 公安号:川公网安备51010402000193号 技术支持:创企科技