首页
关于我们
公司简介
所属企业
董事长致词
管理团队
组织架构
发展历程
发展战略与规划
资质荣誉
新闻中心
公司新闻
蜀道要闻
基层动态
改革动态
安全生产
业务板块
综合能源
沿线商业综合开发经营
文化传媒
党建群团
主题教育
党的建设
青年之家
职工之家
专题学习
员工风采
纪检监督
监督举报
廉洁制度
廉洁信息
信息公开
基本信息
重大事项
经营成果
人事管理
履行社会责任
公示公告
所属企业
信息公开
建设现代交通 服务治蜀兴川
基本信息
重大事项
经营成果
人事管理
履行社会责任
公示公告
所属企业
当前位置:
首页
公示公告
招标公告
公示公告
公示公告
招标公告
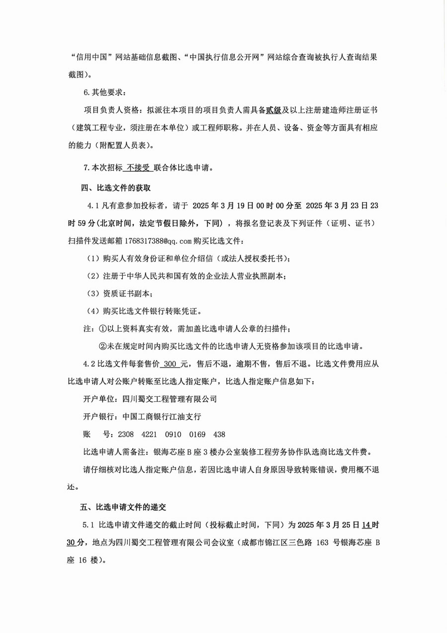
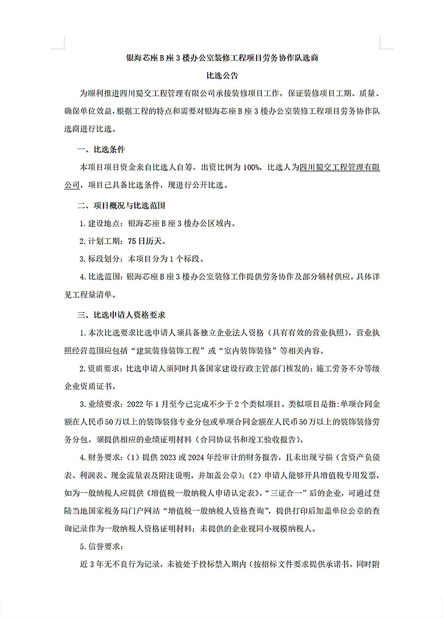
蜀交工程公司银海芯座B座3楼办公室装修工程项目劳务协作队选商比选公告
返回列表
上传时间:
2025-03-18
信息来源:
蜀交工程
四川蜀交中油能源有限公司2025年一2026年度加油站油气回收检测服务采购比选公告
四川蜀交中油能源有限公司2025年一2026年度加油站环境监测服务采购招标公告