• 首页
  • 关于我们
    • 公司简介
    • 所属企业
    • 董事长致词
    • 管理团队
    • 组织架构
    • 发展历程
    • 发展战略与规划
    • 资质荣誉
  • 新闻中心
    • 公司新闻
    • 蜀道要闻
    • 基层动态
    • 改革动态
    • 安全生产
  • 业务板块
    • 综合能源
    • 沿线商业综合开发经营
    • 文化传媒
  • 党建群团
    • 主题教育
    • 党的建设
    • 青年之家
    • 职工之家
    • 专题学习
    • 员工风采
  • 纪检监督
    • 监督举报
    • 廉洁制度
    • 廉洁信息
  • 信息公开
    • 基本信息
    • 重大事项
    • 经营成果
    • 人事管理
    • 履行社会责任
    • 公示公告
    • 所属企业
信息公开

建设现代交通 服务治蜀兴川

基本信息
重大事项
经营成果
人事管理
履行社会责任
公示公告
所属企业
当前位置: 首页 公示公告 招标公告
公示公告
  • 公示公告
  • 招标公告

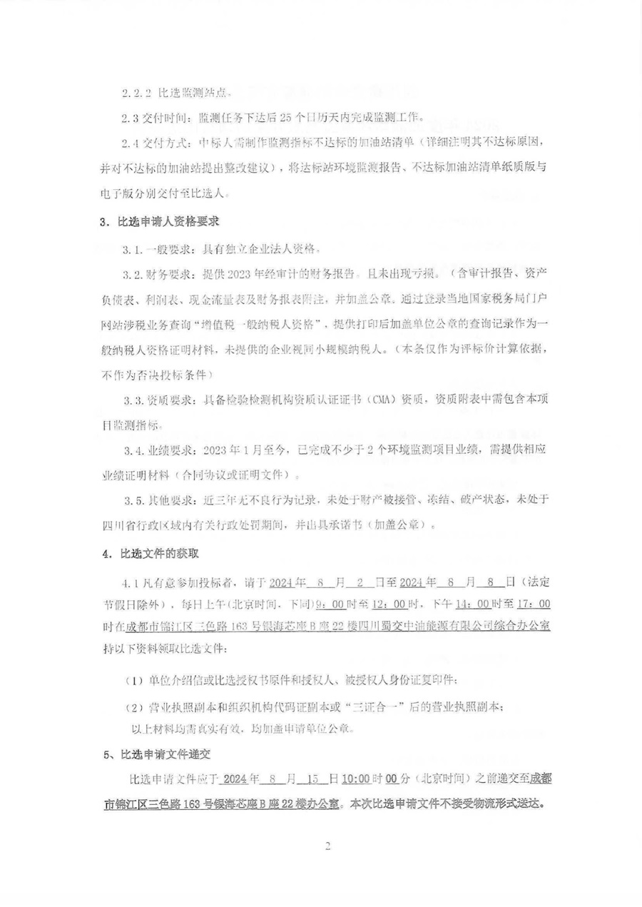
2024年度加油站环境监测服务采购项目比选公告

返回列表
上传时间:2024-08-02 信息来源:

2024年度加油站环境监测服务采购项目比选公告_00.jpg

2024年度加油站环境监测服务采购项目比选公告_01.jpg

2024年度加油站环境监测服务采购项目比选公告_02.jpg


四川蜀交国储能源有限公司工程项目财务决算审计服务项目比选公告 四川蜀道文化传媒有限公司供应商入库遴选审查项目

网站地图 意见箱 员工通道

联系方式

电话:028-85570950

传真:028-85925135

地址:成都市锦江区三色路163号银海芯座B座16F

蜀道集团
微信公众号

蜀道交通服务微信公众号

蜀道交通服务集团有限责任公司 版权所有 蜀ICP备13015753号-2 公安号:川公网安备51010402000193号 技术支持:创企科技