• 首页
  • 关于我们
    • 公司简介
    • 所属企业
    • 董事长致词
    • 管理团队
    • 组织架构
    • 发展历程
    • 发展战略与规划
    • 资质荣誉
  • 新闻中心
    • 公司新闻
    • 蜀道要闻
    • 基层动态
    • 改革动态
    • 安全生产
  • 业务板块
    • 综合能源
    • 沿线商业综合开发经营
    • 文化传媒
  • 党建群团
    • 主题教育
    • 党的建设
    • 青年之家
    • 职工之家
    • 专题学习
    • 员工风采
  • 纪检监督
    • 监督举报
    • 廉洁制度
    • 廉洁信息
  • 信息公开
    • 基本信息
    • 重大事项
    • 经营成果
    • 人事管理
    • 履行社会责任
    • 公示公告
    • 所属企业
信息公开

建设现代交通 服务治蜀兴川

基本信息
重大事项
经营成果
人事管理
履行社会责任
公示公告
所属企业
当前位置: 首页 公示公告 公示公告
公示公告
  • 公示公告
  • 招标公告

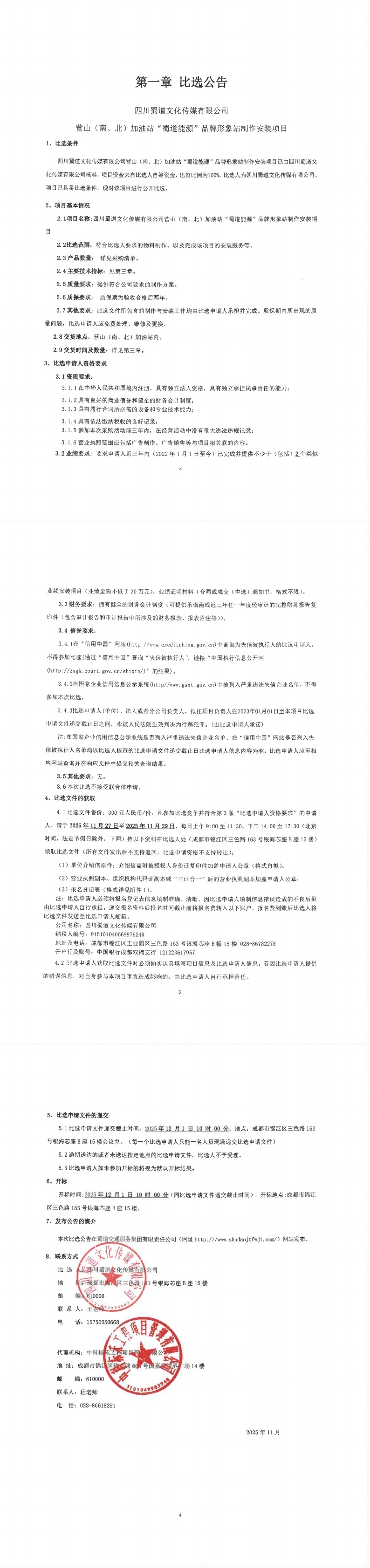
比选公告

返回列表
上传时间:2025-11-26 信息来源:蜀道传媒公司

022c7e044f4080e6dee8b4731162a26d.jpeg

四川蜀交低空经济产业发展有限公司高速公路(川南高速)低空经济综合应用示范区试点项目前期航路建设服务比选公告 广陕高速中子加油站改造增设LNG加气站施工项目比选公告

网站地图 意见箱 员工通道

联系方式

电话:028-85570950

传真:028-85925135

地址:成都市锦江区三色路163号银海芯座B座16F

蜀道集团
微信公众号

蜀道交通服务微信公众号

蜀道交通服务集团有限责任公司 版权所有 蜀ICP备13015753号-2 公安号:川公网安备51010402000193号 技术支持:创企科技